您现在的位置:
首页
->
公告消息
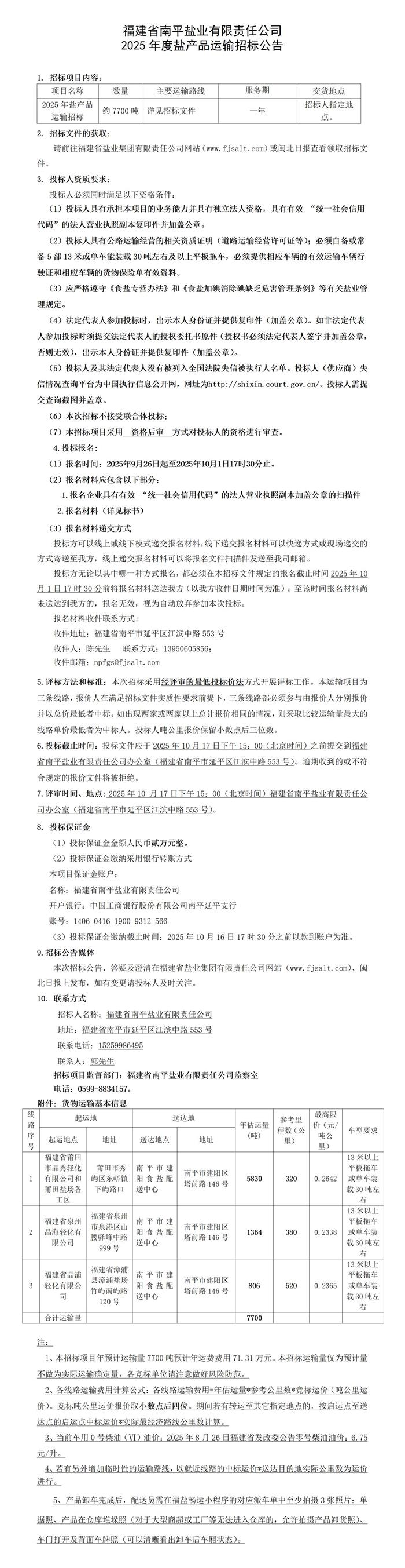
福建省南平盐业有限责任公司2025年盐产品运输项目招标公告
发布者:福建省南平盐业有限责任公司 发布时间:2025/9/26 8:07:00 阅读:
5051
次
点击下载附件
[打印该页]
[关闭窗口]